Index wersja polskawersja polska

Casio FX-700P - hardware

what's inside

[click on the picture to enlarge]


The Microprocessor

The FX-700P uses a microprocessor HD61913A01 with internal program ROM, built in LCD driver and keyboard controller. The microprocessor can communicate with external data memory and peripherals through a bi-directional 4-bit bus.

microprocessor


The Keyboard

Usually the keyboard port pins are separated in two groups: rows configured as outputs, and columns configured as inputs. A pressed key makes contact between selected row and column.
However, in the Casio FX-700P there isn't any ordinary key matrix with rows and columns, but a key can be connected between any pair of pins. Such layout needs less port pins for a specified number of keys at the cost of more complex key scan algorithm.

keyboard layout


The System Bus

system bus waveforms

The Data lines are bi-directional with weak pull-ups. Negative logic on the Data lines applies, i.e. high level is assumed as logical 0, while low level as logical 1.
CE (Chip Enable) line - active low.
OP line selects data transfer to the Command Register (OP=0, write only) or Data Register (OP=1, read/write). This signal shouldn't change when the CE line is low.
All system bus lines can be tri-stated which allows external access to the RAM.
The CK1, CK2 frequency is ca. 200kHz.


Random Access Memory

The FX-700P contains two memory chips HD61914A occupying data address space $0000-$07FF and $0800-$0FFF respectively. A similar model PB-100 comes with only single memory chip on board, which can be expanded by adding a second one inside the optional OR-1 memory pack. Further memory expansion isn't supported by the BASIC interpreter.

The HD61914 is a 8192-bit static RAM organised as 2048 words by 4-bits.

HD61914A pinout

Pin description:

Pin Function
D4-D1bi-directional data bus
OPregister select
CK1, CK2bi-phase clock
CEChip Enable, active low
V1Device Address Select, bit A11
GNDpositive supply voltage rail
VDD2-5V when operational, 0V when stand-by
VDD1connected to -5V through a 390ohm resistor

Pins 24-27 and 29-33 are connected to GND in the calculator. Some of them (i.e. V2-V4) may function as additional address select lines (A12-A14), but I haven't tested this. All other pins aren't connected.

Available commands:

Code Function Description
$4Write The Write command (OP=0) consists of a 4-bit word $4, followed by three 4-bit words containing the 11-bit address within the device (the least significant word first), and a 4-bit word containing the Device Address. The most significant bit of the address within the device is ignored. After issuing this command any amount of data can be written to the memory (in an OP=1 cycle). The address counter advances after each transmitted 4-bit word.
$0Read The Read command is similar to Write, except that the first 4-bit word contains $0 instead of $4. After issuing this command any amount of data can be read from the memory (in an OP=1 cycle). The address counter advances after each transmitted 4-bit word.
A single 4-bit word $0 regularly appears on the bus when the calculator is idle. I don't know its exact purpose, probably a sort of reset.

Examples:

    OP=0 40C71          ;write to address $0FC0
    OP=1 12A            ;data written: $0FC0<-$1, $0FC1<-$2, $0FC2<-$A

    OP=0 04630		;read from address $0364
    OP=1 7C		;data read: $0364->$7, $0365->$C

    OP=0 0              ;reset

The Expansion Port

expansion port

Pin functions

Expansion
Port Pin
Processor
Pin
Symbol Function
14D4Data 4
23D3Data 3
32D2Data 2
41D1Data 1
580OPregister select
679CK2bi-phase clock
778CK1bi-phase clock
877*VDD3-5V when operational, 0V when stand-by
975CE1RAM Chip Enable, active low
1074CE2Cassette Interface Chip Enable, active low
1176VDD1negative supply voltage rail
1273GNDpositive supply voltage rail

An asterisk means that the microprocessor's pin is connected to the bus not directly, but through additional circuit.

Only small current of few mA can be drawn from the power terminals. More would cause too much voltage drop, as the internal voltage regulator consists only of a silicon diode and a 100ohm resistor in series.

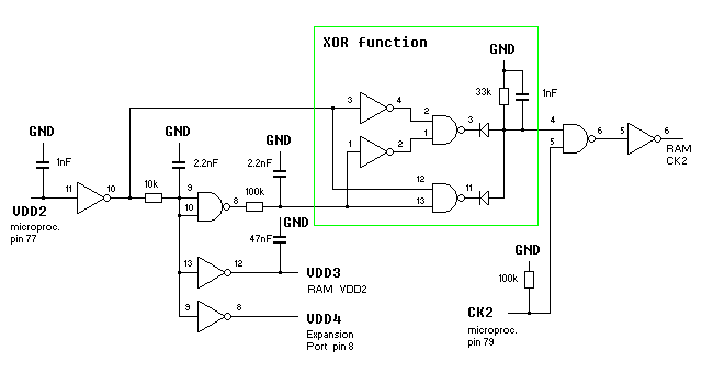
An additional PCB

The schematic below shows the circuit on an additional PCB mounted near the microprocessor. Presumably it should prevent RAM data corruption while switching the unit on/off. Any on/stand-by signal change causes a short pulse on the XOR gate output disabling the RAM CK2 signal for a while.

additional PCB


The Cassette Interface

The cassette interface is selected when the CE2 line goes low. It exchanges information through the Data4 line only (note the inverted logic convention on the Data lines).

Available commands:

Code Function Description
101000Open for write This command opens the communication channel for write.
011000Open for read This command opens the communication channel for read.
000100Read status The calculator issues this command with OP=0, then reads a single data bit with OP=1. Returned value=0 means the cassette interface is busy or absent, while 1 means it's ready to accept/send data. ERR9 when timed out.
010010Transfer data The calculator issues this command with OP=0, then sends the data byte serially in an OP=1 cycle in the following order:
  • the start bit=0
  • 8 data bits (the least significant bit first)
  • the parity bit
  • 2 stop bits=1
  • 4 "don't care" bits (usually=1)
Received string is similar, but shifted by 4 bits i.e. the start bit is the fifth received one. The busy/ready status needs to be tested with the Read status command before any data transfer.
Before sending any actual data, a leader signal consisting of ca. 160 words of 111111111111xxxx needs to be written (to settle things like tape speed, record level etc.).
100100Carrier detected The calcualator issues this command in the LOAD mode after correct reception of the first 12 leader signal words. From now on, data sent from the interface to the calculator are synchronized by the start pulse.
000000Reset This command closes the communication channel.
111100Close Usually the calculator terminates the transfer with the Reset command. However, the transfer initiated by the LOAD statement is terminated with this Close command. GET still uses Reset at this place.

Examples:

    Tape write
    ==========

1.  OP=0 101000         ;open the communication channel for write

2.  OP=0 000100         ;repeat this sequence, until the interface
    OP=1 0 or 1         ;returns 1

    OP=0 010010         ;write a word of the leader signal
    OP=1 1111111111111111

3.  goto 2, until ca. 160 words written

4.  OP=0 000100         ;repeat this sequence, until the interface
    OP=1 0 or 1         ;returns 1

    OP=0 010010         ;write the data byte ($63 in this example)
    OP=1 0110001100111111

5.  goto 4, until all data written

6.  OP=0 000000         ;reset, close the communication channel

    Tape read
    =========

1.  OP=0 011000         ;open the communication channel for read

2.  OP=0 000100         ;repeat this sequence, until the interface
    OP=1 0 or 1         ;returns 1

    OP=0 010010         ;read a word of the leader signal
    OP=1 1111111111111111

3.  goto 2, until 12 words read

4.  OP=0 100100		;issue the "carrier detected" command

5.  OP=0 000100         ;repeat this sequence, until the interface
    OP=1 0 or 1         ;returns 1

    OP=0 010010         ;read data
    OP=1 1111010010011011 ;data = $C9 in this example

6.  goto 5, until all data read

7.  OP=0 000000         ;reset, close the communication channel

The Printer Interface

The printer interface uses the RAM locations $0132-$0133 for data transfer.
The communication protocol also uses control commands consisting of a 4-bit word transmitted at OP=0, followed by the same 4-bit word transmitted at OP=1. Both words transmitted with CE1=1 and CE2=1.

The communication protocol:

  1. The calculator prepares data to print in the RAM locations $0132-$0133 (otherwise not used).
  2. The calculator issues a control command $F, then releases (i.e. tristates) the bus.
  3. The printer intercepts this operation, then takes control over the bus.
  4. The printer reads the data to print from the RAM location $0132-$0133 by itself, generating all necessary control signals. If the data byte is equal $FE, then it is allowed to hold the bus for up to ca. 300 ms, otherwise for up to ca. 4 seconds.
  5. After handling the read character, the printer issues a control command $E, then releases (i.e. tristates) the bus.
  6. The calculator intercepts this operation, then takes back the control over the bus.
  7. The calculator issues a control command $E.
  8. Repeat above steps until all characters printed.

Special codes:

Code Function
$80 inserted between the expression and result in the calculator mode, printed as a space
$F0 appended after each listed BASIC line, seems to be ignored by the printer
$FD the calculator emits this code when the AC key is pressed, cancels printing and flushes the printer's buffer
$FE used as a separator between actual characters
$FF carriage return/line feed