| Index | wersja polska |
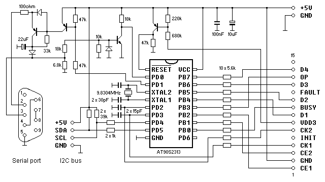
This device attempts to emulate the original FA-4 cassette and parallel printer interface. Files are transferred through the serial port instead of the tape. An optional parallel printer port board can be connected to the I2C bus.
It's based on the FX-700P mass storage and printer interface with software version 27, and uses the same data format.

pb700_10.zip - AVR source code